1、
# 提供了一个实时流,显示了容器的资源使用情况
docker stats
2、docker同时停掉多个容器
docker rm -f container1 container2
3、docker compose中的restart:always和restart:unless-stopped之间的区别与联系


4、docker中的网络

5、docker中的none网络

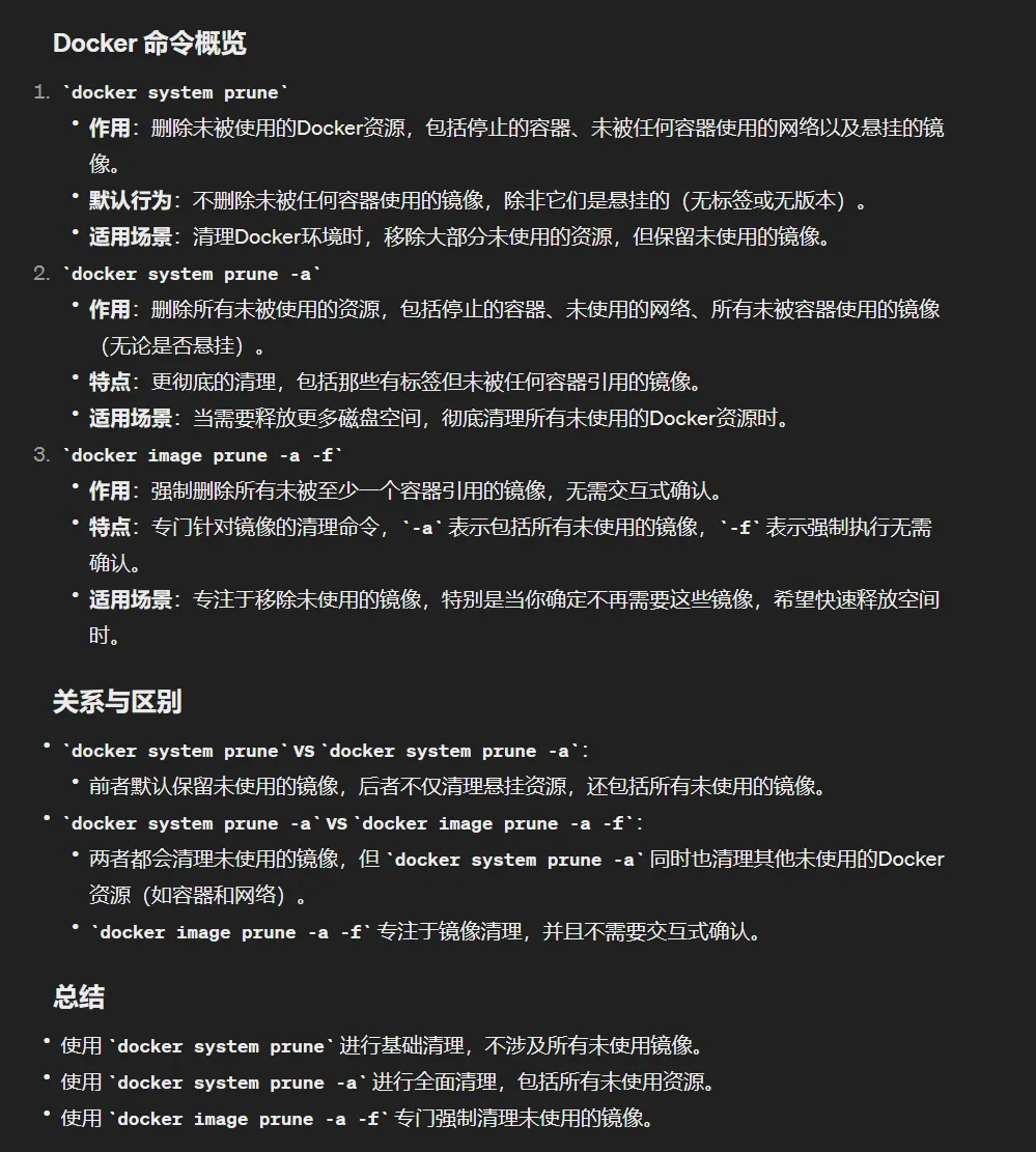
6、docker中清除未使用的镜像

7、WARN[0000] /root/gh/compose.yml: version is obsolete报错的解决方案
去掉version参数即可。
docker的25.05版本开始,compose.yml文件中的version字段就已经过时了。